移至網頁之主要內容區位置
::: 臺北市大安區龍安國民小學

公告彙整

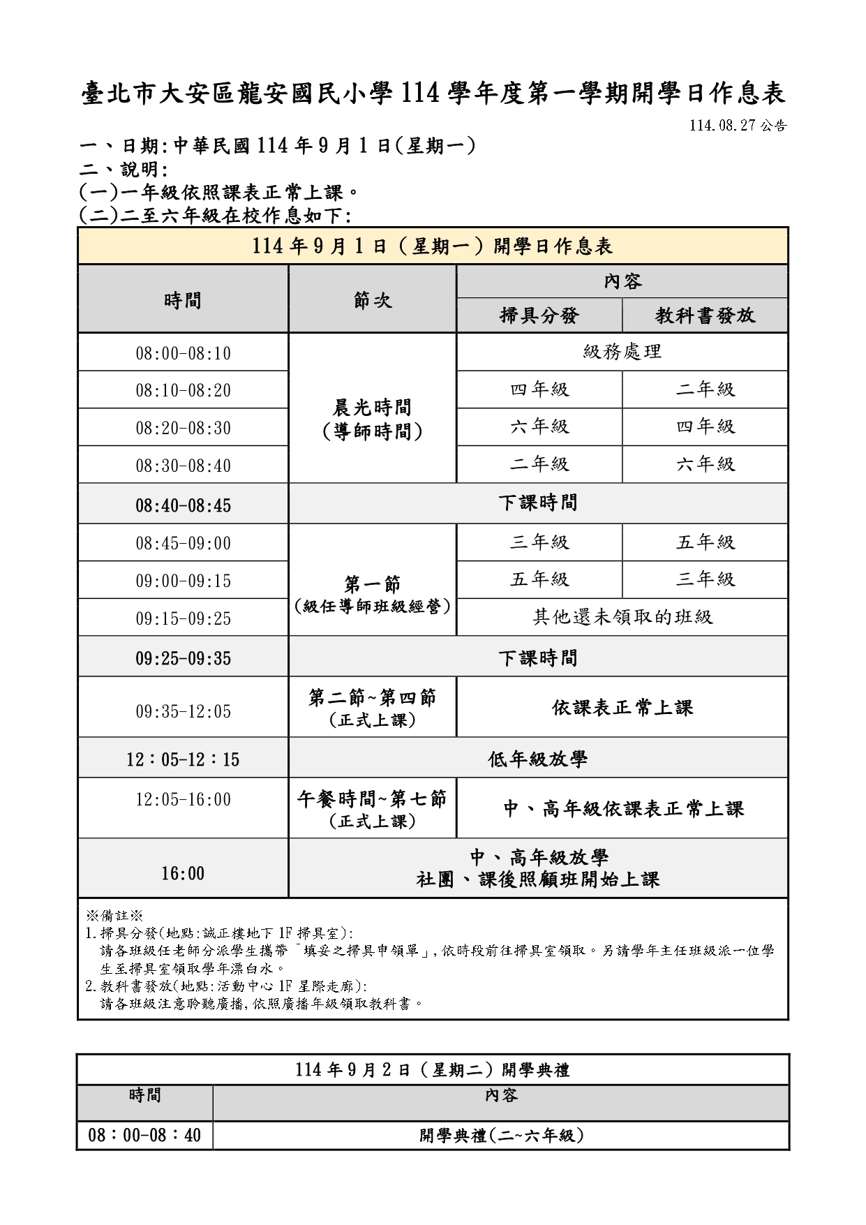
114學年度第一學期開學日作息時間表(114年9月1日星期一)

{{ $t('FEZ002') }} 學務處主任|

說明:有關114學年度第一學期開學日114年9月1日(星期一)作息時間,詳如附件,敬請參閱。



{{ $t('FEZ003') }} Invalid date

{{ $t('FEZ004') }} 2025-08-31|

{{ $t('FEZ005') }} 429|