{{ $t('FEZ001') }} 周宜璇
{{ $t('FEZ002') }} 學務處衛生組|
說明:
一、依據財團法人全民健康基金會113年8月29日全民健康基金
會113字第63號函辦理。
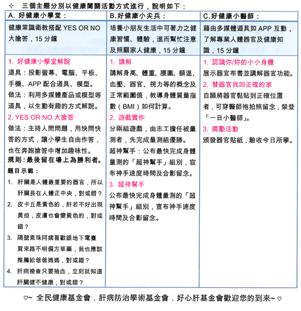
二、旨揭活動辦理期程為113年9月1日起至114年7月31日,以本
市公私立小學三、四、五年級學生為對象,希讓學生建立
健康觀念,進而關心周遭親友的健康。
三、活動詳情請參閱附件,如欲報名請逕洽基金會承辦人唐琪珮小姐,
電話:02-23811896分機626; 電子郵件luckyliver888@gmail.com。



{{ $t('FEZ003') }} Invalid date
{{ $t('FEZ014') }} Invalid date|
{{ $t('FEZ004') }} 2024-09-06|
{{ $t('FEZ005') }} 190|